This project is being done in a group with: Georgiana Reece, Lily Lawson, Stephen Ramotowski, and Nicholas Cheung
Background
For my Usability Engineering class (ISE/CS 5741), we were tasked with finding a real life client to improve the usability of a software system for.
Our client is the Virtual Learning Academy Charter School (VLACS) located in Exeter, New Hampshire. VLACS is the largest public school in New Hampshire servicing students from elementary school to adult education. Classes are designed to be pursued asynchronously with the students and teachers being able to be located anywhere in the world. Our primary client at VLACS is a principal and director of teaching and learning at the school. Her role is to manage the hundreds of teachers employed by the institution. She is in charge of maintaining the human capital of their workforce and ensuring that all the teachers meet state licensing requirements. Our product will take an enterprise system perspective as it will have multiple users, user roles, and span multiple activities to help VLACS meet their organizational goals.
Personas and User Scenarios







Below is the illustration that I made for the following user scenario: Karen going to the natural history museum as a part of her natural development goals, she wants to document her experience from her phone.

User Needs Mapping
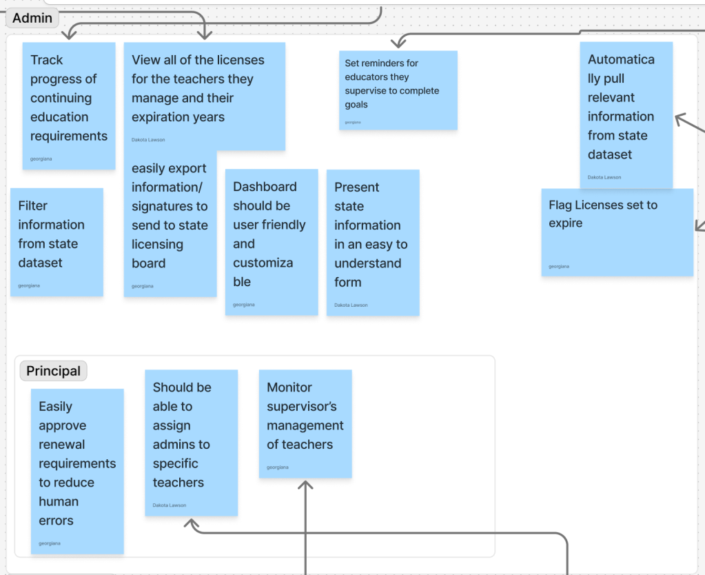
After a series of interviews with our primary contact and other educators in the system, we were able to create a diagram of some of the recurring needs of the different users of the system:




We were also able to create a flow model of the system that can be seen below:

This is where the project stands currently. I will continue to update as the project continues. We are projected to have a high fidelity prototype by the end of the semester.